Skip to content
Accueil
»
Organigramme
Menu
Search
Présentation
L’ASQPE en bref
Membres
Mode de fonctionnement
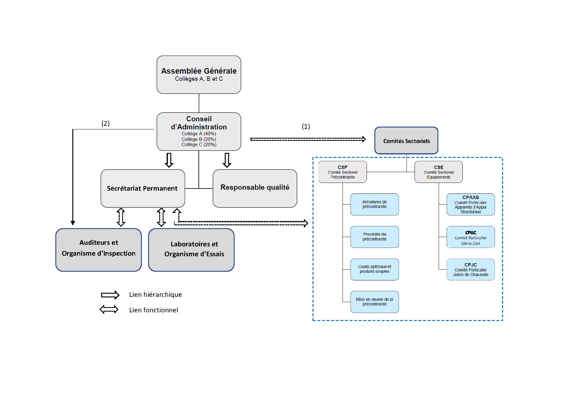
Organigramme
Conseil d’Administration
Secrétariat permanent
Comités
Historique
Comité Sectoriel Précontrainte
Comité Sectoriel Equipements
Comité Particulier Appareils d’Appui Structuraux
Comité Particulier Génie Civil
Comité Particulier Joints de Chaussée
Documents
Règlements et référentiels
Demande de procédures
Armatures de précontrainte
Procédés de précontrainte
Coulis spécial et produit souples d’injection
Mise en œuvre des procédés de précontrainte par post-tension
Appareils d’appui structuraux
Produits du Génie Civil
Joints de Chaussée
Demande de règlement ou de référentiel
Certifiés
Armatures de précontrainte
Procédés de précontrainte
Coulis spécial et produit souples d’injection
Mise en œuvre des procédés de précontrainte par post-tension
Appareils d’appui structuraux
Produits de Génie Civil
Entreprises ne bénéficiant plus de certificat ou d’une attestation
Contacts
Secrétariat permanent
Ecrivez-nous
Liens utiles
Divers
Actualités
Intranet
Close Menu